مقدمة
يمتاز القرن العشرين بزيادة الاهتمام بالبحث العلمي في مجالات الحياة المختلفة، بما فيها مجالات المعرفة الاجتماعية، لذا اصبحت الدول والمؤسسات التعليمية العامة تولي اهتماما ورعاية كبرى للبحث العلمي بتخصيص مبالغ مالية كبيرة لهذه الغاية، وبالرغم من أهمية البحث العلمي وما يوفره للمؤسسات التعليمية العامة والخاصة من حلول للعديد من المشكلات، اذ يساعد على توفير الرفاهية لأفراد المجتمع...، الا ان الاهتمام به لم يلقى العناية الكافية في الدول النامية، فمازالت هذه الأخيرة تلجأ إلى حلول أو أجراءات مبنية على أسس غير مدروسة.
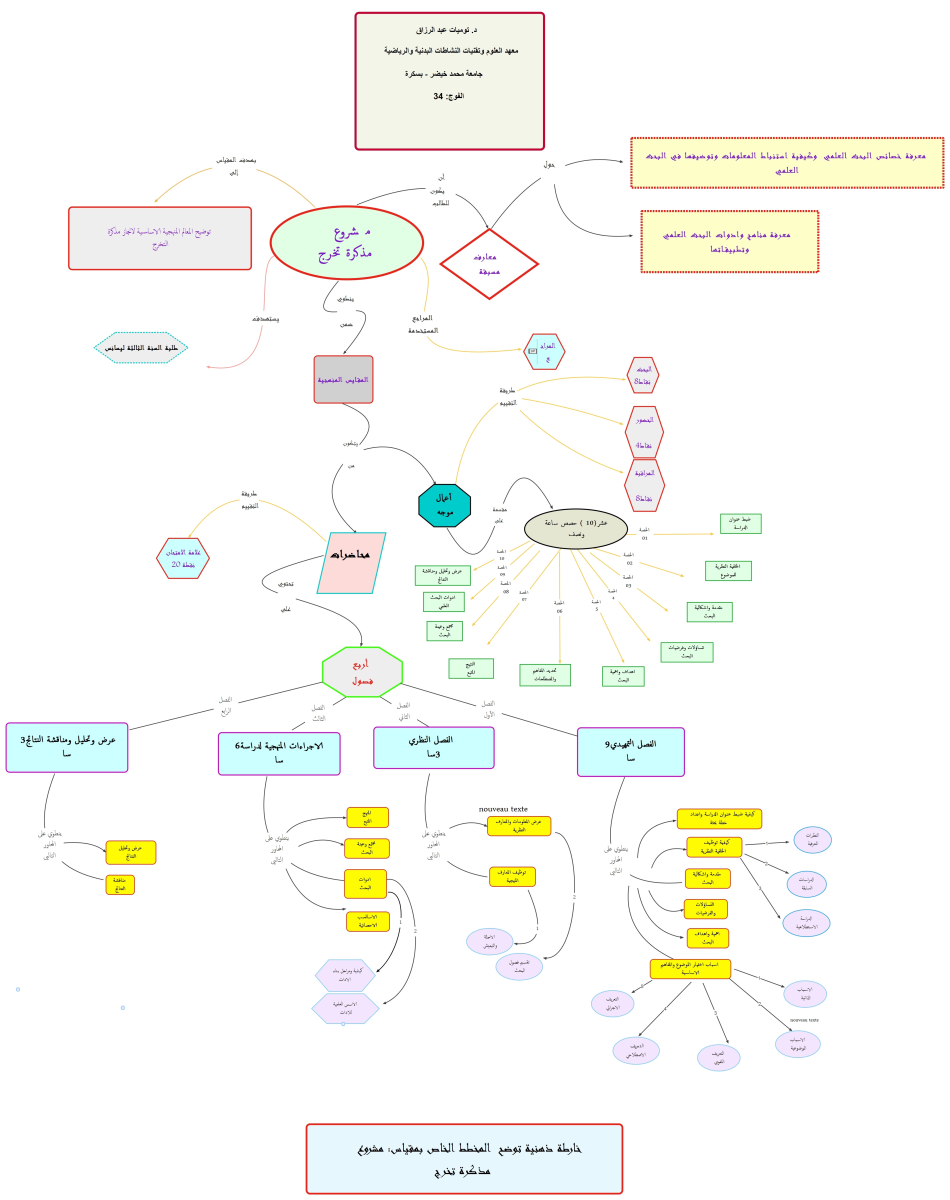
ولتوضيح المعالم المنهجية الأساسية لإنجاز مشروع تمهيدي لمذكرة تخرج لابد لنا من توضيح مفاهيم البحث العملي مختصرة وملخصة بالشكل الاتي:
البحث العلمي: ويضم مصطلحين اساسيين هما:
البحث: هو وصف واقعي لدراسة فعلية أتَمَّها الباحث، ويتضمن تقرير البحث مشكلة فعلية قام الباحث بحلِّها، وانتهى إلى حقائق جديدة اكتشفها.
البحث العلمي: هو فكر منظّم يقوم به شخص يدعى (الباحث)؛ للوصول إلى الحقائق لحلّ قضيّة تسمّى (موضوع البحث)؛ إذ يتّبع طريقة علميّة تسمّى (منهج البحث)؛ ليصل إلى حلول تسمّى (نتائج البحث)
.أهداف البحث العلمي: الوصف، التّفسير، التنبّؤ، حلّ المشكلات، استخلاص حقائق جديدة، تطوير المعرفة الإنسانيّة مواجهة متطلّبات البيئة المحيطة بالإنسان (مكتسبات قبلية)

